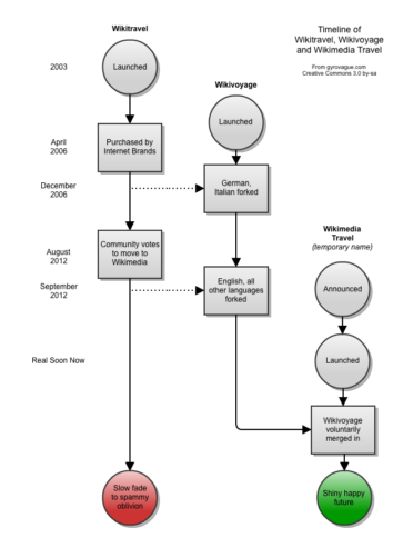
Timeline_of_Wikitravel,_Wikivoyage,_and_Wikimedia_Travel

  • Leonhard Dobusch

Über die Autor:innen


Veröffentlicht

Kategorie

Schlagwörter

Ergänzungen

Wir freuen uns auf Deine Anmerkungen, Fragen, Korrekturen und inhaltlichen Ergänzungen zum Artikel. Bitte keine reinen Meinungsbeiträge. Unsere Regeln zur Veröffentlichung von Ergänzungen findest Du unter netzpolitik.org/kommentare. Deine E-Mail-Adresse wird nicht veröffentlicht.

Schreibe eine Ergänzung!

Deine E-Mail-Adresse wird nicht veröffentlicht. Erforderliche Felder sind mit * markiert

Dieser Artikel ist älter als 13 Jahre, daher sind die Ergänzungen geschlossen.